Bug 353253 Certifiering saknas på meddelande Kvantitet Råvara - NY INFO adderad 26/2

Det finns ett fel i VIOL 3 som innebär att vissa leveranser får en felaktig redovisning av egenskapen certifiering som finns på meddelandet Kvantitet Råvara för första affärsled i råvaruaffären. Läs mer

Starttid 2025-12-18 kl. 08:00

Rekommendation Uppsättning Sortiment - Varianter av Sortiment i VIOL 3

Senast uppdaterad: 2025-12-16

Syfte ny sortimentsstruktur

Tydligt för affärsparterna i vad som avtalats.

Tydlighet för mätare vilka produkter som ska mätas in.

Tydlighet i vad som ska redovisas.


I stort bibehållna branschsortiment.

  • En del harmoniseringar görs.


I stort bibehållna identiteter och namn.

  • MEN ingen logik i koderna/siffrorna.
  • MEN räkna inte med att identiteterna alltid är 4 tecken långa.

 

Förbättrad tydlighet i Sortiment

Ett sätt att hantera Massaved

Site-unikt branschsortiment:

  • Aktuell trädslagsblandning måste alltid gälla på industrin.
  • Produktionsledet måste hålla koll på vilka blandningar som ligger vid väg.

Rekommendation att denna typ av uppsättning ska vara möjlig. Parterna avgör i sina affärskonstellationer vilken variant som ska användas.

Annat sätt att hantera Massaved

Flera varianter av branschsortiment:

  • Tydlighet i produktionsledet vilka blandningar som ligger vid väg.
  • Samma industri kan köpa flera blandningar. 

Rekommendation att denna typ av uppsättning ska vara möjlig. Parterna avgör i sina affärs konstellationer vilken variant som ska användas.

Hantering av Sågbar kubb

Företagsvariant per längd av handelssortiment:

  • Företaget äger produktspecen, till exempel min/max diam.
  • Samma HS kan levereras till flera industrier som sågar den längden.
  • Tydlighet i vad som beställts, producerats, mätts in och redovisats.
  • Kan kombineras med varianter på produktutfall per industri (site).
  • Går att göra branschvarianter per längd på liknande sätt.

Rekommendation att denna typ av uppsättning ska vara möjlig.

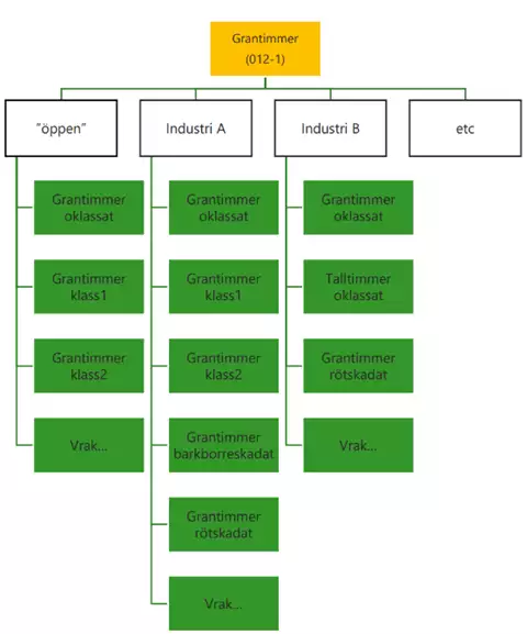
Ett sätt att hantera Normaltimmer

Industri-/företagsvariant av handelssortiment:


• Företaget äger produktspecen.
• Här det öppnare att ha fler varianter för till exempel grövre dimensioner, kortlängder och så vidare.
• Tydlighet i vad som beställts, producerats, mätts in och redovisats.
• Kan kombineras med Producerat HS och/eller Producerat för mottpl.
• Kan kombineras med varianter på produktutfall per industri (site).

Rekommendation att denna typ av uppsättning ska vara möjlig.

Parterna avgör i sina affärs konstellationer vilken variant som ska användas.

Annat sätt att hantera Normaltimmer

Branschvariant av handelssortiment:

  • Kommer behövas flera standardiserade varianter av 012- om vi ska ha stöd för tex grövre dimensioner, kortlängder etc. Dessa ska vara väldefinierade. Jämför dagens användning av 01,02,03,04 som inte är nomenklatursatta.
  • Kan/bör kombineras med Producerat HS och/eller Producerat för mottagningsplats.
  • Kan kombineras med varianter på produkt utfall per industri (site).

Rekommendation att denna typ av uppsättning ska vara möjlig.

Parterna avgör i sina affärs konstellationer vilken variant som ska användas.

Productversion från Skördare


Flera av företagen i styrgruppen ser behov av bättre koll på version av aptering (productversion från skördaren) i hela digitala kedjan från skog till industri.


Följande förslag har diskuterats:

  • Inte lägga denna uppgift i definitionen av sortiment.
  • Lösningen kan inte aut hämta uppgiften från skördare.
  • Istället tillföra uppgiften apteringsversion på destinerat sortiment, läggs dit av den eller det system som destinerar.
  • Möjlighet att styra i värdeberäkning på apteringsversion.

Revisionshistorik

Ändring Datum
Rekommendation av pilotstyrgrupp 2019-09-10

Blev du hjälpt av denna information