Best practice Plats

Senast uppdaterad: 2025-06-17

Inledning

Denna Best practice kommer att beskriva Platser och Platsregistret i VIOL 3 i syfte att underlätta för användaren om hur platser kan användas, vilka platser som bör användas vid vilka tillfällen, de olika platsernas förhållanden till varandra. Platsstrukturen skiljer sig mellan VIOL 2 och VIOL 3 och för att utnyttja strukturen i VIOL 3 på bästa sätt är det viktigt att förstå den innan man gör sin kartläggning och beställning av platser.

Platser och Platsregistret i VIOL 3

Platsernas funktion i VIOL 3 är viktiga för företag i råvaruaffären, transportföretag och mätande företag, som har behov av att veta var råvaruleveranser ska lastas och lossas, eventuellt omlastas, samt mätas in.

Det är två flöden som ska stödjas med platsinformation:

  • Det affärsmässiga flödet från en avverkning, industri eller terminal vidare till en mätplats för inhämtning av mätdata, som sedan kvantitetsberäknas, värdeberäknas och redovisas ut till affärernas parter.
  • Det logistiska flödet från avlägg, industri eller terminal vidare via en mätplats och en eller flera  mottagningsplatser med tillhörande lagerplatser.

Platserna har en central roll när ruttning sker med hjälp av Krönt vägval. Krönt vägval skapar rutter med hjälp av information om platserna som finns i logistikflödet. I platsregistret finns möjlighet att se information om varje upplagd plats i VIOL 3 och förhållanden som de har till varandra.

Platsstruktur

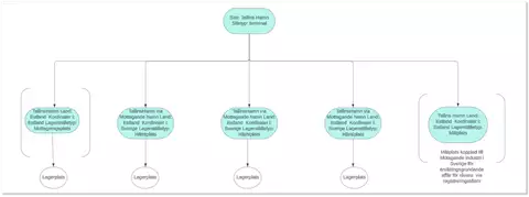
Platsstrukturen i VIOL 3 är indelad hierarkiskt i tre nivåer (Platstyper) – Site, Lagerställe och Lagerplats.

Site

Site är ett administrativt samlingsbegrepp för en eller flera lagerställen. Det finns olika typer av Site (benämns Sitetyp) – Industri, Terminal och Skog.

Site-typen Skog finns i VIOL 3 för att stödja andra affärsobjekt och kommer inte att beröra användaren i sitt arbete med platser eller beskrivas ytterligare i den här texten.

För site-typerna Industri och Terminal finns prisstyrande egenskaper för tjänsteområde Transport. Exempelvis finns de som filtreringsmöjlighet i Transportkontrakt där man kan styra mot en specifik prislista om startplats eller slutplats är någon av de nämnda site-typerna.

Site kan också användas för att styra produktlistor för ett givet handelssortiment där det finns behov av att använda sig av en annan produktlista än den gemensamma. Det kallas sitespecifika produktlistor.

Lagerställe

Platstypen Lagerställe är den andra nivån av Platser i hierarkin. Platser av platstypen Lagerställen är – Mottagningsplats, Mätplats, Omlastningsplats och Hämtplats. Omlastningsplats är en mycket ovanlig företeelse och kommer inte att beskrivas närmare i denna text.

Mottagningsplats

En Mottagningsplats är den fysiska platsen för avlastning av en råvaruleverans. Vilken mottagningsplats ett sortiment ska levereras till väljs när destineringen utförs. Det är också möjligt att använda en mottagningsplats som startplats för en leverans vilket underlättar vid hantering av lagersaldo. Om en leverans startar från en mottagningsplats är det viktigt att lägga till en lagerplats under mottagningsplats för att det ska kunna användas som ett Avlägg i ett förstaledskontrakt.

Mätplats

En mätplats kan vara den fysiska platsen för inhämtning av mätdata. Man kan också säga att koordinat för ankomstregistrering blir avgörande för hur många mätplatser som sätts upp. Om det är samma geografiska punkt för ankomstregistrering, vägning eller fotorigg till flera mottagningsplatser sätts en mätplats upp, men med flera erbjudna mätningstjänster.  

En mätplats behöver ha en mätplatsansvarig definierad. Mätplats och mätande företag kommer inte vara hårt kopplade till varandra i VIOL 3. Relationen beskrivs i stället genom att en eller flera mätande företag erbjuder mätningstjänster på en viss mätplats. Som en konsekvens av detta behövs också rollen Mätplatsansvarig. Den aktör som utpekas som mätplatsansvarig är ansvarig för administration av mätplatsen, exempelvis att lägga upp mätutrustning i Mätplatsstödet (MPS). 

Hämtplats

En Hämtplats är en fysisk plats för hämtning av råvara som uppstår på en industri, exempelvis spån, bark och flis. Med hjälp av hämtplats är det möjligt att få mer korrekta avstånd från den faktiska platsen där råvaran hämtas än om man använder sig av mottagningsplatsens koordinater samt att det kan underlätta för en chaufför att välja bästa vägen, eftersom vägen in och ut vid hämtning av exempelvis flis ofta inte är samma som vägen för avlastning av rundved på en industri. Nedan följer ett exempel på problematiken när man använder mottagningsplatsen som startpunkt för flis som ska gå från en industri:

Grön sträckning = utfart om Hämtplatsens koordinat är densamma som Mottagningsplatsens koordinat eller om mottagningsplatsen används som frånställe. Röd sträckning = utfart om Hämtplatsens koordinat faktiskt är vid rätt utfart.

I det här fallet är skillnaden i avstånd 200 meter, men förvillande ur ett informativt syfte. Det är viktigt att lägga till en Lagerplats under Hämtplats för att det ska kunna används som ett Avlägg i ett förstaledskontrakt.

Lagerplats

Lagerplats är den tredje nivån i platshierarkin. En lagerplats är en fysisk plats för av- på- och omlastning av en råvaruleverans, exempelvis en vedplan på en mottagningsplats eller en flishög på en hämtplats. Lagerplatser som ligger under en mätplats kan vara en fysisk plats där virke ska stickprovsmätas. Lagerplatser läggs in under det Lagerställe den ska vara kopplad mot.

Biometria skapar lagerplatser åt kunden via beställningsformulär på biometria.se och Mina sidor. Lagerplatsen skapas under ett lagerställe och får en identitet av Biometria som börjar på 1 för den första lagerplatsen och beställs fler lagerplatser under samma lagerställe får nästa 2 och så vidare. Namnet på Lagerplatsen beställer kunden. Rekommendationen är ett namn om det är en faktisk plats som avses till exempel, eller ett beskrivande namn vad som skall lagras på lagerplatsen exempelvis Barkhögen, Flisfickan, Välta 1 osv. Namnet på lagerplatsen får ha max 60 tecken.

Lagerplatser är direkt nödvändiga att använda om råvaruleveranser ska börja eller sluta på en viss del av en Industri eller Terminal. Om startplatsen för en råvaruleverans är en Lagerplats kommer Lagerplatsen anges som Avlägg på ett Avtalsobjekt. En Lagerplats kan också anges som avlastningsplats vid inmätning för att peka ut en särskild plats för avlastning inom ett industriområde eller en terminal. För Lagerplatser är det också möjligt att ange ett Tilläggsavstånd. Tilläggsavstånd är det avstånd i km mellan Lagerplatsens egna koordinater och koordinaterna det Lagerställe den hör till. Tilläggsavståndet adderas med ett basavstånd, exempelvis en rutt från Krönt vägval, de två avstånden blir tillsammans det transportprisgrundande avståndet.

Platshierarki

Sammankopplade Siter, Lagerställen och Lagerplatser bildar en Platshierarki. Det är möjligt att se en Platshierarki utifrån en specifik Site i VIOL 3.

Platsförhållanden

Platser och Aktörer har regler för hur de kan användas i förhållande till varandra i VIOL 3.

Regler för Platser och Aktörer:

  • Site och Mottagningsplats 1:1 Det ska skapas en Site per Mottagningsplats även om de avser samma industri eller terminal i verkligheten. Undantag från denna regel finns på begäran från kund.
  • Mottagningsplats och Mottagare 1: flera Det är möjligt att ha flera mottagare per Mottagningsplats.
  • Mottagningsplats och Mätplats 1: flera En Mottagningsplats kan vara kopplad till flera Mätplatser. En Mätplats behöver inte vara upplagd under samma site som Mottagningsplatsen för att de ska kunna ha en koppling.
  • Mätplats och Mottagningsplats 1: flera En Mätplats kan vara kopplade till flera Mottagningsplatser.
  • Lagerställe och Lagerplats 1: flera Det är möjligt att lägga upp flera Lagerplatser under ett Lagerställe.

Namnsättningsprinciper

Biometria hanterar uppläggning av platser och sätter slutgiltigt identitet. I högsta möjliga mån strävar Biometria efter igenkänningsprincipen mellan Viol 2 och VIOL 3. Biometria kommer att förhålla sig till identitets- och namnsättningsprinciper som beskrivs nedan. Med tiden kommer logiken kring VMF-områden, distrikt och platstyp, som finns i Viol 2 att försvinna.  Igenkänningsprincipen kommer alltså inte att gälla för nya platser som beställs när VIOL 3 går i produktion.

Site

  • Identiteten kommer att bestå av en femställig sifferkombination.
  • Siten kommer att få samma namn som Mottagningsplats och Mätplats.

Mottagningsplats

  • Identiteten kommer att bestå av en femställig sifferkombination.
  • Namnsättningen utgår från den geografiska belägenheten (ort eller motsvarande). Kompletteras med företagsnamn för att platsen ska bli allmänt känd alternativt typ (såg, massabruk terminal etc). Det geografiska namnet kommer att sättas framför företagsnamnet eller typen.
  • Ordet Mottagningsplats kommer inte att ingå i namnet.
  • En Lagerplats krävs för att starta affären från en Mottagningsplats.

Mätplats

  • Använder sig om möjligt av likartad identitet som på Site och Mottagningsplatsen. Om en Mätplats är kopplad till fler Mottagningsplatser får den en likartad identitet som en av Mottagningsplatserna.
  • Identiteten kommer att bestå av en femställig sifferkombination plus en ändelse med bokstäverna "MA". Exempelvis 12345MA.
  • Kommer om möjligt ha samma namn som Site och Mottagningsplats. Kompletteras vid behov med företagsnamn, exempelvis när det finns flera Mätplatser med samma geografiska namn. Det geografiska namnet kommer att sättas framför företagsnamnet.
  • Ordet Mätplats kommer inte att ingå i namnet.

Hämtplats

  • Använder sig om möjligt av likartad identitet som på Site och Mottagningsplatsen.
  • Identiteten kommer att bestå av en femställig sifferkombination plus en ändelse med bokstäverna ”HA”. Exempelvis 12345HA Kommer om möjligt ha samma namn som Site och  Mottagningsplats. Kompletteras med företagsnamn för att platsen ska bli allmänt känd alternativt typ (såg, massabruk terminal etc). Det geografiska namnet kommer att sättas framför företagsnamnet eller typen.
  • Ordet Hämtplats kommer inte att ingå i namnet.
  • En Lagerplats krävs för att starta affären från en Hämtplats.

Administrativ plats

  • I fältet Mottagningsplats, namn rekommenderas följande namnsättningsprincip: administrativ plats följt av företagsnamnet. Motsvarande princip gäller för Mätplats och Site.

Krönt vägval och Plats

Krönt vägval använder Startplats (Avlägg), Viaplats (Mätplats) och Slutplats (Mottagningsplats) för att skapa en rutt och generera ett avstånd som kan användas för Transportprisräkning. De tre platserna anges i affärsobjektet Transportunderlag.

  • Startplats - Är avläggets koordinater, exempelvis ett avlägg i skogen, en Mottagningsplats eller en Hämtplats på en industri.
  • Viaplats – Är Mätplatsens koordinater. Om ett sortiment ska mätas in på flera olika Mätplatser måste ett Transportunderlag för varje giltig Mätplats skapas. Avståndet kommer då också att skilja rutterna emellan.
  • Slutplats – Är koordinaterna för Mottagningsplatsen eller Omlastningsplatsen där råvaruleveransen avlämnas.

Exempel: Råvaruleverans från avlägg i skogen till en Lagerplats på en industri.
KV ruttar från Avlägg, via Mätplats till Mottagningsplats. Basavståndet från Krönt vägval blir 77 km och tilläggsavståndet till Lagerplatsen är 0,7 km. Basavståndet tillsammans med tilläggsavståndet utgör det transportprisgrundande avståndet, 77,7 km.

Krönt vägval kan inte rutta hela vägen till Lagerplatsen, däremot är koordinaten viktig, då den kan användas för att visa vart på industrin lagerplatsen ligger.

Krönt Vägval ruttar endast på digitaliserade vägar

Det är viktigt att mottagningsplatsens/hämtplatsens koordinat ligger på, eller mycket nära digitaliserad väg. Om digitaliserade vägar ej finns på terminal/industriområde kan man lägga mottagningsplatsens/hämtplatsens koordinat till närmast anslutande digitaliserad väg, där tänkt inrutt är, och i stället lägga lagerplats/lagerplatser vid den fysiska platsen för avlastning.

Administrativ plats

Det är mycket vanligt att man i Viol 2 sätter upp så kallade administrativa platser för att möjliggöra affärsflödet genom Viol. Exempel på när detta används är vid vedaffärer, eller för restprodukter som körs ut från industri till ett stort antal små kunder.

Krönt Vägvalavstånd används aldrig som transportprisgrundande avstånd i dessa fall. I VIOL 3 kan administrativa mottagningsplatser sättas upp för detta ändamål. Den kommer att ligga under en ”dummysite” och Mottagningsplatsen kommer att vara kopplad till en dummymätplats. Det finns inget hinder för att man kopplar även verkliga mätplatser till den mottagningsplatsen om behov finns.

Delade platser

För platser som används av flera mottagare, till exempel delade terminaler gäller att EN mottagningsplats kommer att sättas upp om råvaran inte särskiljs på mottagningsplatsen. Dock särskiljs råvaran administrativt genom att mottagarna kan vara olika. Detta pekas ut i redovisningshänvisning. För delade platser där råvaran fysiskt särskiljs sätts en mottagningsplats upp för varje aktör. Förhållandet 1:1 för site och mottagningsplats kommer att gälla. Om det är samma geografiska punkt för ankomstregistrering, vägning eller fotorigg till flera mottagningsplatser sätts EN mätplats upp för den delade platsen.

Plats och sjötransport

Platser utomlands

För att kunna göra affärer för sjötransport samt fungera för råvaruaffär och efterföljande transportaffär kan platsstrukturen i VIOL 3 anpassas. Biometria kommer sätta upp platser enligt följande exempelplatsstruktur i de fall man har ett behov av att kunna använda krönt vägval från ankommande hamn till den industrin råvaran skall transporteras.

I exemplet ovan sätts hämtplatser upp per mottagande terminal (hamn) under en site för att kunna användas vid affärer som inte föregås av en avgångsmätning från utlandet. Lagerställets land anges som Estland för att visa råvarans ursprung vid uppföljning och påvisa import samt att land styr logik för vilken råvara som plockas in i Certikonto. Där tar vi in kvantitet där LAND är Sverige. Koordinaterna är placerade i Sverige för att möjliggöra starten av transportaffären och användningen av krönt vägval från Lagerstället. Till skillnad från affärer som börjar i skogen, används här lagerställets koordinater (avtalsobjekt) i ett förstaledskontrakt, i stället för avläggets koordinater (lagerplats).

Detta säkerställer att krönt vägval fungerar korrekt med avseende på avstånd samt infarts- och utfartsleder, då det inte är möjligt att rutta till eller från en lagerplats. Mätplatsen i ovan exempel kopplas till mottagande industrier i Sverige för att möjliggöra avgångsmätning med hjälp av rapporteringsklienten. Mottagningsplatsen kan fungera som startpunkt i ett flöde där avgångsmätning sker, eller som en plats att destinera till vid export. För att läsa mer om tillämpningen av plats i andra formulär av VIOL 3 lösningen och för uppföljning i BI. Läs Handbok Sjötransporter.

Platser och sjötransport i Sverige

Om en affär inte föregås av en mätning för sjötransport inom Sverige, kan platsstrukturen att sättas upp enligt följande:

Destineringar sker från skogen till respektive mottagningsplats/Skärnäs /Norrköping dit råvaran ska till alternativ om affären från skogsägaren slutar vid hamnen destineras detta till ordinarie mottagningsplats. Efter att affären är klar med skogsägaren kan samma lagerställe användas för att starta en ny affär med hjälp av ett industrikontrakt där man pekar ut siten skogsbolagets hamn och sedan den mottagningshamn som råvaran ska till. Siten får i detta fall representera hamnen och mottagningsplatserna den plats som råvaran ska till. Koordinaterna för alla lagerställen är i skogsbolagets hamn.

Observera! Sätter man upp plats på detta sätt och använder den i ett förstaledskontrakt som avser industri kan man inte använda krönt vägval då avståndet, för krönt vägval tas från lagerstället, och inte från avläggets koordinater (Lagerplats) som vid en affär som börjar i skogen. Sedan destinerar man till den mottagande industrin. Då kan man ange en km på transportunderlag eller vid inmätning för att få ett avstånd för transporten. För att läsa mer om tillämpningen av plats i andra formulär av VIOL 3 lösningen och för uppföljning i BI. Läs Handbok Sjötransporter.

Beställning av Plats – Vad behöver jag som kund tänka på?

Sitebegreppet – när behöver jag som kund tänka på site?

Biometria kommer som regel att lägga upp en site per Mottagningsplats. Om kund har önskemål om att mottagningsplats ska läggas under redan befintlig site måste man beställa det. Detta kan göras av speciella administrativa skäl.

När behöver jag beställa en Mätplats?

Biometria kommer att lägga upp de stora fasta mätplatserna som finns i Viol 2. De vi tror lever över en längre tid och där Biometria är mätande företag. Mätplats behöver beställas av kund när det ej är Biometria som är mätande företag eller om någon mätplats är missad i grunduppställningen. Tänk på att det inte kommer att finnas lika många mätplatser i VIOL 3 som i Viol 2. Vissa mottagningsplatser kommer vara kopplade till samma mätplats varvid nödvändiga mätningstjänster kommer att erbjudas.

Vilka koordinater skall jag då sätta på Mätplatsen?

Om det finns till exempel en våg eller mätbrygga före mottagningsplatsen sätter man dessa koordinater, annars sätter man samma koordinater på mätplatsen som det är på mottagningsplatsen. Tänk på att Krönt Vägval alltid ruttar via en mätplats och att mätplatsens koordinater, ruttmässigt, måste finnas före eller på samma punkt som mottagningsplatsen.

Hämtplats

Hämtplats ska sättas upp för frånflöden från lagerställen om det gäller sortiment som uppstår "på plats" (biprodukter). En lagerplats krävs för att starta affären från en hämtplats.

Digitalisering av vägar inne på område

Varje terminal- och industriområde ser olika ut. Därför måste valet mellan att digitalisera väg inne på området eller inte avgöras från fall till fall. Kund som känner till sin industri avgör detta bäst. Det finns inget som hindrar att man i ett senare skede digitaliserar väg och ändrar koordinat. Koordinat på både lagerställe och lagerplats är ändringsbara. Biometria kan hjälpa till med att digitalisera väg i Krönt Vägval. Ärende skickas då till avv.krontvagval@biometria.se.

Ni är inte de enda som använder era platser

Platsregistret ska vara ett neutralt register och är att ses som att det ägs av Biometria.

Även om det är ”er” industri eller terminal är det många aktörer som använder era lagerställen i sina affärsflöden. Tänk på att externa leverantörer eller köpare av biprodukter kanske använder Krönt Vägval som transportprisgrundande avstånd även om inte ni gör det, som ett exempel. Sätt koordinater med omsorg. Identitets- och namnsättningsprinciper finns för att det ska hålla över tid. Alternativanvändning av tänkt struktur kan få konsekvenser för andra aktörers affärsflöden samt vidareutveckling av VIOL 3.

Varför måste kund beställa platser?

Platsregistret i Viol 2 är gammalt och innehåller många poster som inte är aktuella längre. Genom att kund får beställa sina platser får vi ett fräscht och aktuellt platsregister i VIOL 3 utan att inaktuella platser från Viol 2 följer med. Det är också kund som kan sina platser bäst. Biometria kan på mätplatser där Biometria är mätande företag sätta tillförlitliga koordinater, men för Mottagningsplatser, Hämtplatser och Lagerplatser har kund absolut bäst vetskap om geografin.

Revisionshistorik

Ändring Datum
Tillägg för plaststruktur för sjö 2024-08-30
Ändrat namnsättningsregler 2024-04-26
Korrigering administrativ plats 2023-03-16

Blev du hjälpt av denna information